组织架构
职能职责
联系我们
新闻资讯
支部生活
规划建设
后勤管理
通知公告
采购信息
修缮工程
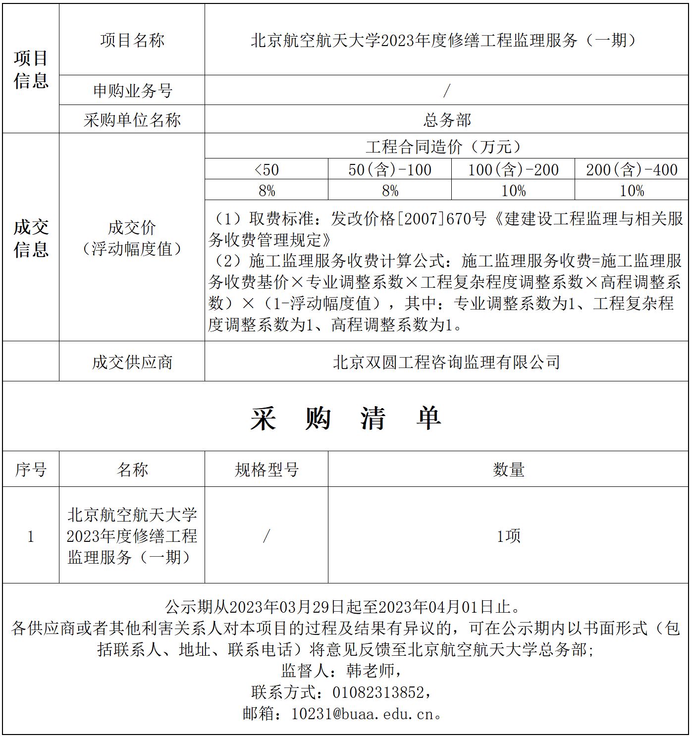
网站首页 信息公告 > 采购信息 > 正文
点击数: 发布时间:2023-03-31
上一篇:总务部bw必威西汉姆联大运村1-9#公寓装修改造概算编制咨询服务竞价结果公示
下一篇:总务部沙河校区图书馆地块前期桃林移植工程竞价结果公示
【关闭】